人才培养

当前位置: 网站首页 > 人才培养 > 正文

大连海事大学12门课程入选第三批国家级一流本科课程

作者: | 摄影: | 发布时间:2025-12-29

分享:

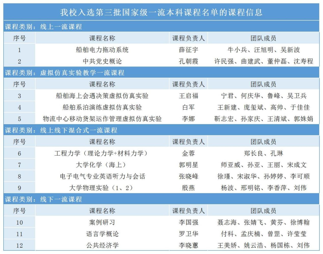
近日,教育部公布了“第三批国家级一流本科课程认定结果”。大连海事大学《船舶电力拖动系统》等12门课程入选“第三批国家级一流本科课程”,其中线上一流课程2门,虚拟仿真实验教学一流课程3门,线上线下混合式一流课程4门,线下一流课程3门。学校已累计入选国家一流本科课程41门。

一直以来,大连海事大学高度重视本科课程建设,围绕立德树人根本任务,通过强化课程思政、建强教学团队、深化课堂教学改革、推进信息技术与教育教学深度融合等举措,落实高阶性、创新性和挑战度要求。

下一步,学校将持续发挥一流课程的建设和示范引领作用,认真做好习近平新时代中国特色社会主义思想进教材、进课堂、进头脑工作,同时,围绕学校优势学科专业,进行课程、教材、教学数字化变革,推动人工智能融入教育教学全过程,持续推进本科教育教学改革,构建贯通海事产业链、创新链和教育链的高质量本科人才培养体系,为高质量推进研究型世界一流海事大学建设贡献力量。

来源:教务处  编辑:王雨薇

审核:谢梓帆 高剑桥

地址:辽宁省大连市甘井子区凌海路 1号综合楼 1004

邮编:116026

邮箱:news@dlmu.edu.cn