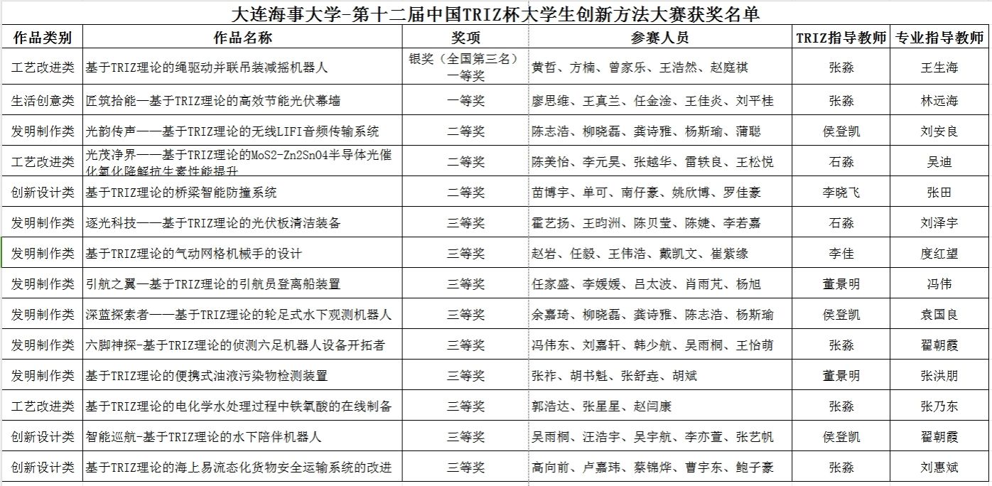
8月30日至9月1日,以“发展新质生产力,促进高质量发展”为主题的第十二届中国TRIZ杯大学生创新方法大赛决赛在哈尔滨成功举办。本次我校共推荐选送23项作品参加国赛,最终获得国赛奖项14项,其中一等奖2项,二等奖3项,三等奖9项,为近年来最好成绩。“海涌风徜”“匠筑拾能”两个团队入围全国十二强,经过总决赛激烈对决,最终获得全国第3名(银奖)和第8名的好成绩,这是我校学子首次在该赛事获得银奖。学校荣获优秀组织单位。




学校高度重视TRIZ杯创新方法大赛的组织参赛工作,由创新创业学院统筹并负责组织实施。为进一步引导同学们运用创新方法解决问题,让创新方法成为解决学习、科研等问题的重要工具,创新创业学院专门开设了全校任选课《TRIZ发明问题解决理论》,并于2022年8月专门成立了萃智(TRIZ)创新方法俱乐部,通过课程、讲座、培训等活动,培养和提升同学们的创新思维和创新能力。今年5月,创新创业学院面向全校开展了校赛选拔工作,邀请校外评审专家进行一对一点评指导和重点答疑,持续指导学生应用TRIZ理论打磨项目、积累经验,学生的创新方法应用能力得到显著提升。
中国TRIZ杯大学生创新方法大赛是由中国科学技术协会主办的中国创新方法大赛三项专项赛之一,由国家创新方法研究会、黑龙江省科学技术厅、黑龙江省教育厅、黑龙江省科学技术协会、哈尔滨工程大学等单位承办,是一项引导大学生运用TRIZ创新方法进行创新的全国竞赛活动。本届大赛以“发展新质生产力,促进高质量发展”为主题,自2024年4月国赛启动以来,共有全国200所高校4397项作品参赛,经过校赛、省赛选拔,共有1527项作品被推荐到国赛初赛,通过专家网上盲评,共有504项作品入围决赛。经过初评、决赛和总决赛三个阶段,最终评出学生组一等奖40项(其中金奖1个、银奖2个、铜奖3个)、二等奖120项、三等奖310项,教师组一等奖3项,二等奖5项,三等奖12项。